- Legend
- Added
- Deleted
1. Introduction
This document describes the RIPE Policy Development Process (RIPE PDP). It outlines how policies relating to the operation of the Internet are developed by, and for, the RIPE community. This document deals solely with policy. Everything else, such as RIPE NCC business practices, procedures and operations is out of scope.
1. Introduction
Since its creation in 1989, RIPE has from time to time agreed on common practices. These common practices may come in different forms and/or under different names:
best common practice (or BCP),recommendations to the community,requests to the RIPE NCC,recommendations to the RIPE NCC,or just policy.
In this document they are all called 'Policy'.
The process that results in the creation of a policy has some a few important and fundamental principles:
- It
itis open to all and follows an established, bottom-up process of collaboration.all.Everyone interested in the well-being of the Internet may propose a policypolicy,and take part in the discussions that follow on from the proposal. - It
discussions. - it is transparent. All discussions and resulting actions
resultsare documented and freely available to all. - Decisions are taken by consensus.
- All policies are documented within RIPE Documents that are placed in the RIPE Document Store.
This process has worked quite well over the years. This document does not seek to change that.
What this document does try to accomplish is a description of the process that will improve its management.
2. The Process
Past experience shows that before any text is drafted, it is very important to share the idea for a policy proposal with as many members of the RIPE community as possible. Presenting an idea to the relevant RIPE Working Group (WG) can lead to clarifications and improvements before the formal PDP is started. This is not mandatory, but it can save time and effort both for the community and for the proposers themselves.
Feedback received prior to starting the formal PDP can help to:
- Clearly and concisely formulate the problem statement and the intended result
- Avoid creating a formal proposal with insufficient community interest or support
It can also offer an opportunity to:
- Research whether a similar idea has been discussed before
- Seek advice from authors of successful proposals (to help or become co-authors)
- Make RIPE Working Group Chairs aware of a possible upcoming proposal
The chairs of the relevant working group are encouraged to guide the proposer in preparing a policy proposal.
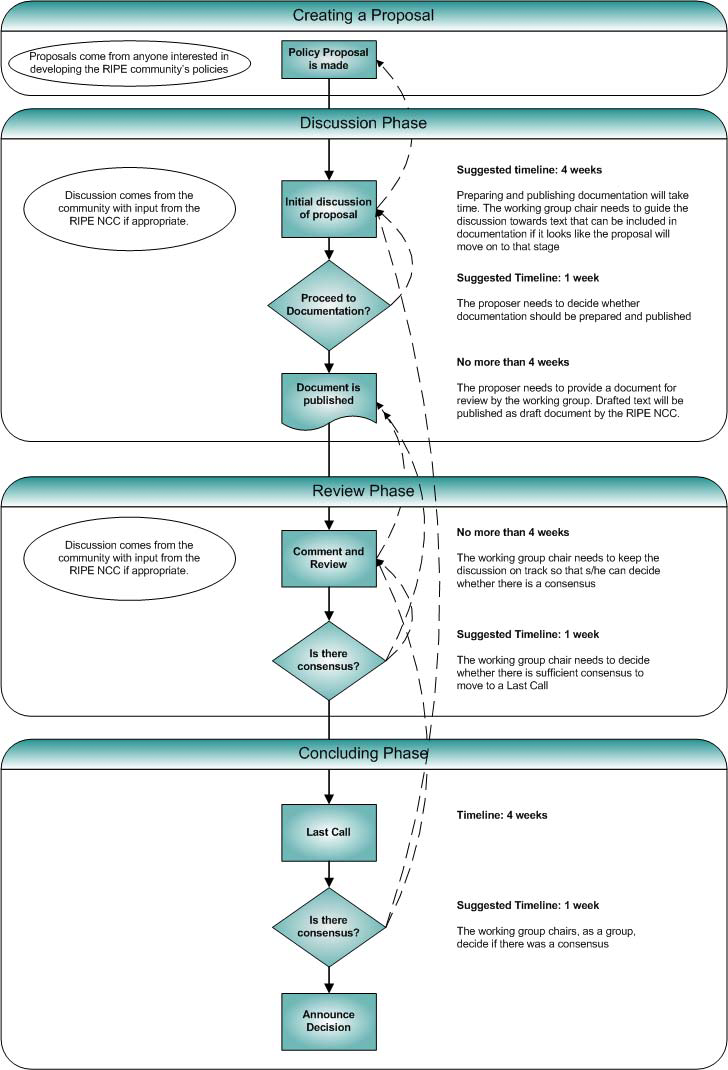
The In the process of developing a policy has four distinct phases: several distinct phases are identified:
- Creating a Proposal
- Discussion Phase
- Review Phase
- Concluding Phase
These Each of these phases are detailed below with proposed timelines below.
In the descriptions below, timelines are mentioned. They are proposed deadlines for the various stages. These may differ for individual proposals, but the actual timelines proposal phases. Individual proposals may choose to vary these, however the actual timescales must be documented.
In all phases of the RIPE PDP, suggestions for changes to the proposal and objections regarding the proposal must be justified with supporting arguments and then addressed adequately by the proposer or by any supporter of the proposal.
At the end of each phase of the process, one of the chairs of the relevant WG will summarise the state of discussion on the WG mailing list.
The this process, the RIPE NCC (the RIPE community's secretariat) provides administrative support throughout this process by:
- Publishing proposals and related discussions on relevant webpages
- Tracking deadlines
- Making announcements to the RIPE community
- Providing assistance in drafting policy proposals if requested
- Providing relevant facts and statistics
- Publishing an impact analysis that points to the possible effects of the proposed policy and the work that would be involved in its implementation.
administering proposalspublication on relevant web pagestracking deadlines
Anyone that wants to draft a policy proposal may seek assistance from the RIPE NCC. The RIPE NCC will provide relevant facts, statistics and an assessment of the work involved in implementation of a proposal. The RIPE NCC will also assist with the drafting of text if its editorial services are required.
The process flow is illustrated in a diagram, attached as Appendix A.
There are a number of points in the PDP where disputes could arise. The PDP is designed so that compromises can be made and consensus Link: https://datatracker.ietf.org/doc/html/rfc7282 achieved. However, there are times when even the most reasonable and knowledgeable people are unable to agree on the decisions made at the end of a PDP phase. To achieve the goals of openness, transparency and fairness, such conflicts must be resolved through a process of open review and discussion.
2.1 Creating a Proposal
Discussions may be started by anyone Anyone can start a discussion at any time. Community members Participants are welcome to discuss broad ideas as well as to make detailed policy proposals. Proposals are made using the Policy Proposal template, attached as Appendix B.
This a Policy Proposal Template [TEMPLATE Appendix B].
The template forms a structure for the proposal. It sets out details the reason for the proposal and any perceived consequences it might have.
After preliminary discussion of the idea as suggested above, a proposal is discussed publicly in the relevant RIPE Working Group (WG)[1]. The of the proposal.
A proposal is usually submitted via one of the chairs of that WG. If the proposer[2] is not certain which WG is appropriate for discussion of the proposal, they can send the proposal to the RIPE Chair at policy-proposal@ripe.net Link: mailto:policy-proposal@ripe.net . If a proposal may need input from more than one WG, the relevant WG chairs will discuss the situation and decide the WG most suited to discussion of the proposal. Necessary announcements will be made to the other WG(s) so they can follow the discussions.
The RIPE NCC gives each proposal its own unique identifier and publishes it on a dedicated RIPE webpage. This webpage contains identifies proposals with a number and publishes them in the appropriate section of the relevant working groups web pages.
The page will indicate the version history and the status of all proposals. A proposal then has a specific status at any given time, which can be:
- Open for Discussion:Meaning that the proposal is still being discussed within the RIPE PDP.
- Accepted:Meaning that the RIPE community accepted the proposal after all stages of the RIPE PDP were completed.
- Withdrawn:Meaning that the proposal is withdrawn either by the proposer or by the WG chairs at one of the decision-making points.
Open for Discussion;Agreed; orWithdrawn.
The RIPE NCC will also maintain a web page with an overview of all outstanding policy proposals.
2.2 Discussion Phase
Once a proposal has been submitted, the RIPE NCC will announce it on the Policy Announce Mailing List (policy-announce@ripe.net Link: mailto:policy-announce@ripe.net ), which anyone can subscribe to. This announcement also indicates it will be announced on a dedicated mailing list to which anybody can subscribe: policy-announce@ripe.net Link: mailto:policy-announce@ripe.net . This announcement will also indicate where discussion on the this proposal will take place, usually on the relevant WG mailing list. The WG chairs set the period for the Discussion Phase and this is at least four weeks.
At the end of the Discussion Phase, depending on the feedback received, the proposer decides whether the proposal should be withdrawn from the RIPE PDP or, with the agreement of the WG chair, it can move to the next phase (Review Phase). This should be done no more than four weeks after the end of the Discussion Phase. If the proposer does not communicate their decision to the WG chairs within four weeks, the WG chairs can withdraw the proposal due to lack of response from the proposer.
If significant comments or changes are suggested during the Discussion Phase, the proposer will edit the proposal and the new version of the proposal will be published by the RIPE NCC. A new Discussion Phase will then start for the new version of the proposal.
If the suggested comments and changes are not so significant as to require a new Discussion Phase, the proposer and WG chairs can decide to move the proposal to the next phase (Review Phase) with a new version of the proposal incorporating the necessary edits.
Each version of the proposal is publicly archived on the RIPE website to transparently show the history of changes to the proposal.
If the proposer decides to take the proposal to the next phase, they need to produce a draft RIPE Document which should be published within four weeks after the end of the Discussion Phase, before the proposal can be moved to the Review Phase. If the proposal results in the modification or an update of an existing RIPE Document, then the draft RIPE Document needs to clearly mark the changes to the existing document.
The RIPE NCC can help the proposer to prepare this document.
The RIPE NCC will need to publish an impact analysis for the proposal before it can be moved to the Review Phase. The goal of this analysis is to provide relevant supporting information to facilitate discussions on the proposal and provide some projections about the possible impact if it were to be accepted. This analysis will contain the following points:
- The RIPE NCC's understanding of the proposed policy
- Impact on the registry and addressing systems (including Internet resource consumption, aggregation and fragmentation)
- Impact on RIPE NCC operations/services/capacity
- Legal impact
Where discussion leads to an amendment of a proposal, an amended proposal will be published highlighting the changes. If there is significant comment and change suggested there may be multiple iterations of this process. Each published revision of a proposal will contain a history of changes to document this process.
The Working Group chair will set a limited time period for the discussion phase, not usually less than four weeks.
2.3 Review Phase
The purpose of the Review Phase is to review the full draft RIPE Document and impact analysis compiled at the end of the Discussion Phase. Further modifications to the draft RIPE Document can still be suggested during this phase. The Review Phase should last for a maximum of four weeks.
At the end of the Review Phase, the WG chairs determine, after summarising the state Following the conclusion of the discussion and inviting corrections, whether the WG has reached consensus Link: https://datatracker.ietf.org/doc/html/rfc7282 . If the WG chairs decide that phase, the RIPE Working Group Chair determines whether the working group has reached consensus. If consensus has not been reached, then the WG chairs can proposer may decide to withdraw the proposal. Alternatively, the WG chairs can:
- Send the proposal back to the Discussion Phase if the proposer is willing to continue to author the proposal and make the necessary changes according to feedback received from the community.
- Decide to have the draft RIPE Document edited and start a new Review Phase with a new version of the proposal.
- Extend the Review Phase for a maximum of four additional weeks if not enough community input was received.
The review phase will have a limited time period, but not more than four weeks.
2.4 Concluding Phase
Unless the proposal is withdrawn or sent back for further discussion or review, it enters the Concluding Phase. The WG chairs now issue a "Last Call for Comments" for the proposal on the WG mailing list and allow four weeks for comments. The RIPE NCC will send a copy of the When the RIPE Working Group Chair determines that the working group has reached a consensus, s/he moves the proposal to a Last Call for Comments. The Last Call announcement to the Policy Announce Mailing List (policy-announce@ripe.net Link: mailto:policy-announce@ripe.net ).
The purpose of this Last Call is to provide the community with a final opportunity to comment on the proposal. This is mainly intended for those who missed the previous two phases and want to oppose the proposal. It gives the community time after the relevant WG chairs declare rough consensus at the end of the Review Phase, so that suggestions for any final changes or objections to the proposal can be sent to the WG mailing list. At this stage, objections need to be justified and then addressed just as they must in the other phases.
When the deadline for comments has been reached, the WG chairs will evaluate the feedback received during this period and decide whether is posted to the working group mailing list, the Last Call announcements mailing list and Chairs of all working groups. At the end of the Last Call period, the working group chairs will decide together whether a consensus has been achieved. If there is no feedback from the community at this stage, this is likely to be regarded as consensus and it will mean the previous call of rough consensus from the WG chairs at the end of the Review Phase still holds.
If
The last call period will last four weeks.
If a
If consensus has not been achieved at the end of this phase, the WG chairs can decide either to withdraw the proposal or to send it back to one of the previous phases. After a withdrawal, anyone the proposer (or anyone else) is free to re-introduce the topic on the mailing list.
3. Appealable Actions
3.1 Discussion Phase
During the Discussion Phase, anyone who has a complaint or other concern about the policy proposal or how it is being handled in the WG should first raise the matter with the chairs of that WG. If the dispute cannot be resolved with the WG chairs, the Appeals Procedure can be invoked.
3.2 Review and Concluding Phases
At these stages of the process – i.e. after the WG chairs have declared initial consensus or the proposal is in Last Call – complaints should not be about the policy proposal itself unless there are exceptional circumstances.
Anyone who believes that the proposal has not been handled correctly or that the WG chairs have made an incorrect determination of consensus should first raise the matter with the WG chairs. If the dispute cannot be resolved with the WG chairs, the Appeals Procedure can be invoked.
4. Appeals Procedure
If a grievance cannot be resolved with the chairs of the WG, an appeal can be submitted for consideration by the Working Group Chairs Collective (WGCC). Anyone may submit an appeal. This must be submitted to the relevant WG mailing list(s) and to the Policy Announce Mailing List (policy-announce@ripe.net). The appeal will also be published by the RIPE NCC at appropriate locations on the RIPE website. Any appeal should include a detailed and specific description of the issues and clearly explain why the appeal was submitted. An appeal must be submitted no later than four weeks after the appealable action has occurred.
The WGCC will decide by consensus whether to uphold or reject appeals which have been submitted. The decision of the WGCC should be reached no later than four weeks after submission of the appeal. The following list of people shall recuse themselves from any discussion or decision within the WGCC relating to the appeal:
- Co-chairs of the relevant WG(s) where the original proposal was discussed
- Proposer of the original policy proposal
- Appellant
- RIPE Chair and RIPE Vice Chair
It is worth noting that the WGCC only reviews the process and not the content of the proposal or the discussion. No less than five WG chairs shall participate in the appeal process.
When considering an appeal, the participating WGCC members shall select one of their number as facilitator, who will chair the discussions relevant to the appeal. Exceptionally, and by agreement with the RIPE Chair, an external facilitator may be appointed instead.
If the dispute cannot be resolved by the decision of the WGCC, they will refer it to the RIPE Chair no later than four weeks after the decision of the WGCC has been published. The RIPE Chair will make a final decision after due consideration and preferably within four weeks after the appeal has been referred to them. The decision of the RIPE Chair will be final.
If an extension of the deadlines is needed at any stage of the appeal procedure, this will be announced on the Policy Announce Mailing List (policy-announce@ripe.net Link: mailto:policy-announce@ripe.net ) and to the appellant(s) via email.
5. Changes to the PDP
The PDP is a community governance document that describes how policy is made within RIPE, and not a policy. Any proposal to change the PDP is presented on the RIPE Discussion list and may be discussed during a RIPE Community Plenary. A consensus call is then issued on the RIPE Discussion list (ripe-list@ripe.net Link: mailto:ripe-list@ripe.net ) by the RIPE Chair. It is crucial to carefully manage this process to ensure proper community consensus building.
6. Provenance
In April 2021, the PDP appeals process was reviewed, and the results were published as ripe-760 Link: /publications/docs/ripe-760/ .
Around the same time, Niall O’Reilly, the RIPE Vice Chair at the time, did a detailed analysis of the evolution of the PDP and published it as ripe-761 Link: /publications/docs/ripe-761/ .
This was a good opportunity to do an overall review of ripe-710, Link: /publications/docs/ripe-710/ the PDP as published in 2018.
Draft v1 was published and announced in October 2021:
https://www.ripe.net/ripe/mail/archives/ripe-list/2021-October/002350.html Link: /ripe/mail/archives/ripe-list/2021-October/002350.html
This version was also presented and discussed during RIPE 83. The community requested a dedicated session to discuss the changes. An online feedback session was held in January 2022:
https://www.ripe.net/participate/ripe/ripe-community-plenary/minutes/revised-pdp-workshop/ Link: /participate/ripe/ripe-community-plenary/minutes/revised-pdp-workshop/
Incorporating this feedback, draft v2 was published and announced in February 2022:
https://www.ripe.net/ripe/mail/archives/ripe-list/2022-February/002450.html Link: /ripe/mail/archives/ripe-list/2022-February/002450.html
Incorporating feedback made on the mailing list, draft v3 was published and announced in April 2022:
https://www.ripe.net/ripe/mail/archives/ripe-list/2022-April/002518.html Link: /ripe/mail/archives/ripe-list/2022-April/002518.html
There was general support for this version. No additional requests for changes were received.
7. Acknowledgments
Many thanks to Angela Dall’Ara and Alena Muravska, who provided a lot of insight in the return the proposal to the working group for further discussion.
Appendix A - The Policy Development Process and suggested many constructive changes that significantly improved the final version of the text. Thanks also to Karla Liddle-White and Antony Gollan for helping with grammar and spelling and to Marita Phelan for dealing with the various draft versions and red-lined documents on the website.
Many thanks to everyone who provided feedback throughout the process, including the RIPE Working Group Chairs and the community members who actively participated in the online feedback session, including Peter Koch, Daniel Karrenberg, Rüdiger Volk, Cynthia Revström, Jordi Palet Martínez and Randy Bush.
Any remaining errors or omissions are solely the fault of the authors.
References
[1] The RIPE community has formed a number of working groups to deal with issues and topics affecting the Internet community. Every RIPE Working Group has either two or three co-chairs. They are responsible for chairing discussions in the working group and, where necessary, making decisions in the Policy Development Process.
[2] A proposal can have more than one author. In this document the terms "proposer" and "author" are interchangeable and refer to one or multiple persons who author and submit a proposal.
Appendix A: Policy Development Process Diagram

NOTE: The actual timelines of individual proposals may vary. They are documented and announced per proposal.
Appendix B: Policy Proposal Template
- Number (assigned by the RIPE NCC)
Number: (The RIPE NCC will assign this)- Policy Proposal Name:
- Author Details
- name:
- email:
- organisation:
- Proposal Version (assigned by the RIPE NCC):
Author:
a. name:
b. e-mail:
c. organisation:Proposal Version: (Usually this will be version 1.0 for a new submission)- Submission Date:
- Suggested RIPE WG
Working Groupfor discussion and publication: - Proposal Type:
- new, modification or deletion
- Policy Term:
- Temporary (time period)
- Indefinite
- Summary of Proposal
- Policy Text
- Current policy text (if modification):
- New policy text:
- Rationale:
- Motivation for the proposal
type:
a. new, modify, or delete. - Policy term:
a. temporary, permanent, or renewable. - Summary of proposal:
- Policy text:
a. Current (if modify):
b. New: - Rationale:
a. - Arguments supporting the proposal
- Arguments opposing the proposal

Appendix B - Policy Submission Template
b.